已有11870人订阅了新闻
大陆赛马网 > 即时资讯 > 即时资讯 > 一张图让所有养马人懂得如何避免非洲马

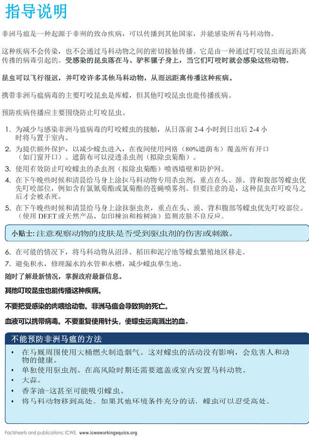
一张图让所有养马人懂得如何避免非洲马瘟侵害

2020-05-08 00:03:49 来源:大陆马

世界马福利协会、英国驴慈善协会、动物福利国际合作委员会等联合制作,授权大陆马发布。向这些机构为马匹福利付出的努力致谢!

非洲马瘟在短短三周之内便致泰国数百匹马死亡。为了马匹福利,让所有养马人/马房工作人员都了解非洲马瘟、知道如何避免非洲马瘟侵害,赶紧发让您身边的养马人、贴到马房吧!




 1  
TAG标签:养马,赛马,马术,马瘟,




关于我们 | About Daluma | 版权声明 | 网站地图 | 联系我们  

咨询/合作/投诉:daluma@daluma.com

Copyright ©2010-2020 daluma.com All Rights Reserved.

京ICP证160175号

京ICP备15055683号-1

{literal}

{/literal}