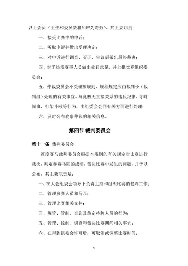
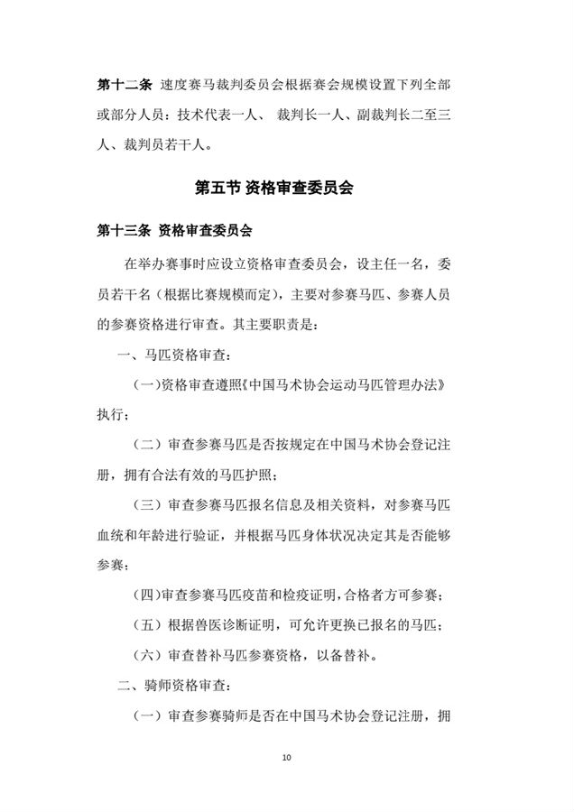
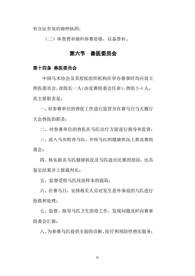
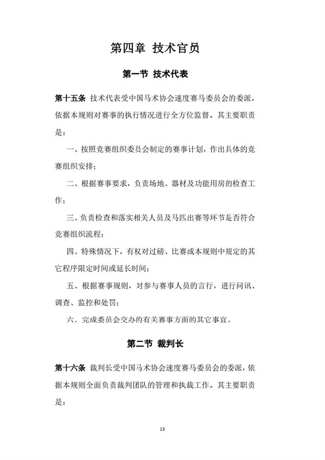
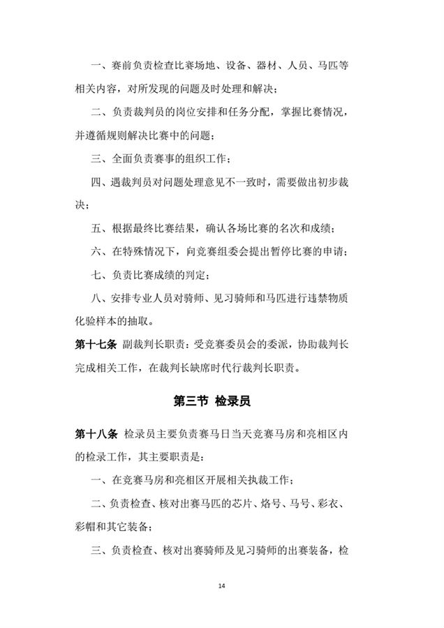
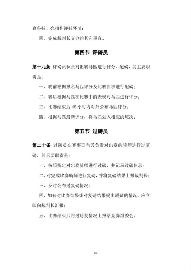
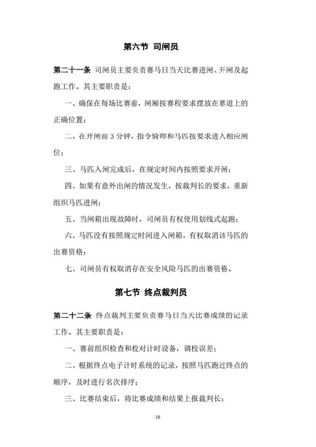
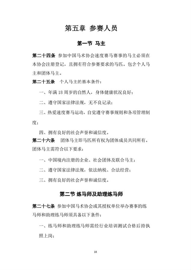
2月20日,中国马术协会正式发布关于速度赛马的三大文件:《中国马术协会速度赛马竞赛规则》、《中国马术协会速度赛马赛事管理办法》(试行)、《中国马术协会速度赛马竞赛积分管理办法》(试行)。这也是2020年11月26日中国马术协会速度赛马委员会成立之后,中国马协关于发展推动速度赛马的重要举措。
《中国马术协会速度赛马竞赛规则》






























































《中国马术协会速度赛马赛事管理办法》(试行)






《中国马术协会速度赛马竞赛积分管理办法》(试行)



